产品注册流程

Product registration process

首次注册流程

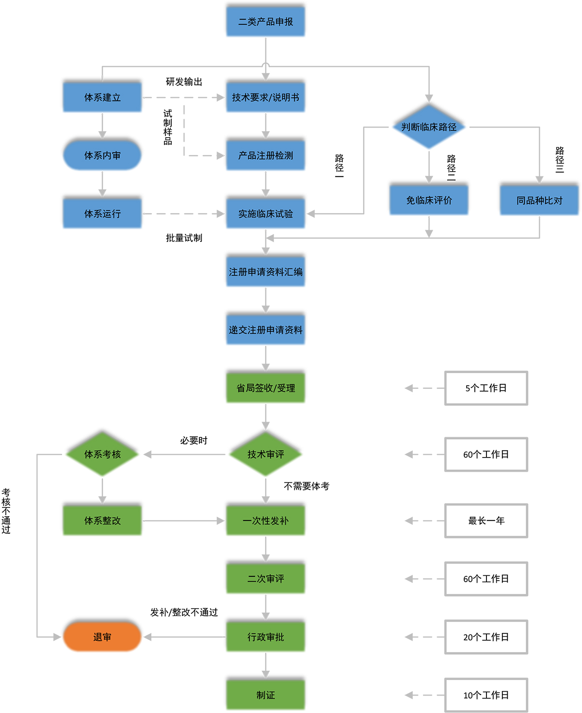
                                                                                                               二类产品首次注册


lc











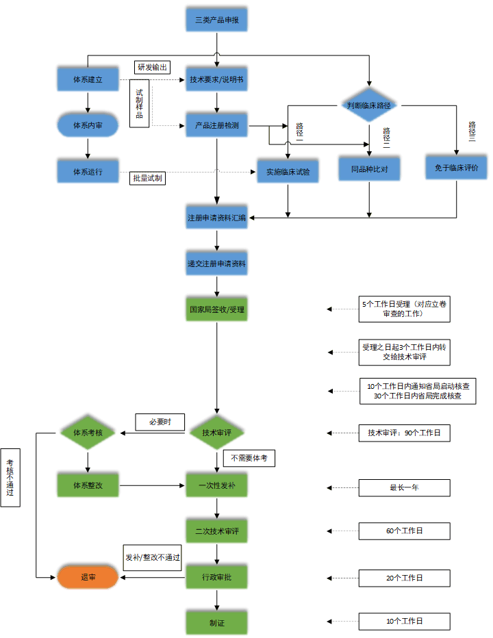
                                                                                                             三类产品首次注册三类产品审批流程-230506

咨询电话:18032165703